Ely 3° Preesc. Inter

Hoga ñehe


Inicio > La Tecnología Informatica Aplicada a los Centros Escolares. > Multimedios e hipermedios
Buscar en el sitio

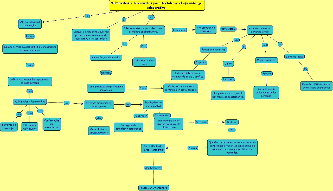
Multimedios e hipermedios

 
 

Menú

  • Inicio
  • Fotogalería
  • La Tecnología Informatica Aplicada a los Centros Escolares.
    • Software educativo
    • Multimedios e hipermedios
    • Aplicaciones
    • Aspectos a evaluar
    • J clic
    • Infografia
    • Cancionero
    • Propuesta
    • Story Jumper
    • Prezi
    • E learning
    • Análisis de la práctica
    • Plataforma
    • Webtools
    • Tradición Nahuatl
  • Inicicación a la Práctica Docente
  • Desarrollo de Pensamiento y Lenguaje en la Infancia.
  • Adecuación Curricular
  • Ambientes de aprendizaje

Contacto

Ely 3° Preesc. Inter

elisatm-@hotmail.com

RSS | © 2013 Todos los derechos reservados.

Crea una página web gratisWebnode

 
¿Te gusta esta página web?
¡Crea tu propia web gratis en 5 minutos!
¡Pruébalo!